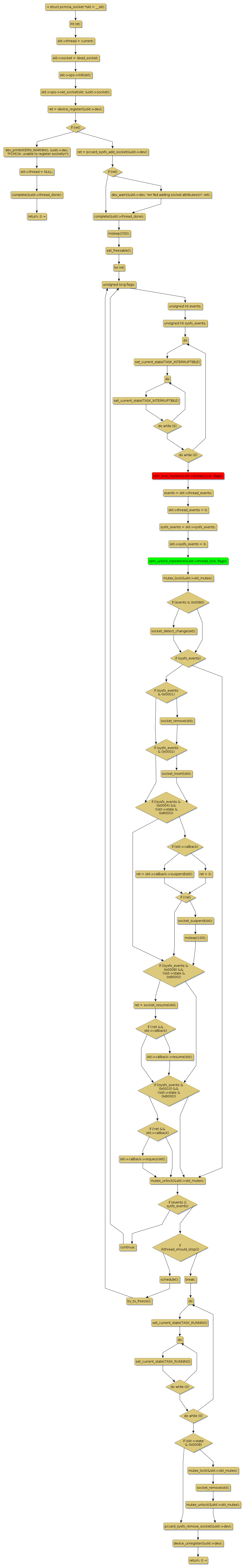
Instance Verification Kit (IVK)
spin lock @ [15039+44+/linux-3.19-rc1/drivers/pcmcia/cs.c]
Instance Signature: thread_lock
|
The Matching Pair Graph:
|
|
Function Name
|
Control Flow Graph (CFG)
|
Events Flow Graph (EFG)
|
Source Correspondence
|
|
pccardd
|
|
|
[14263+7+/linux-3.19-rc1/drivers/pcmcia/cs.c]
|